* Поиск по сайту Вверх Вниз



Начать новую тему Ответить на тему  [ Сообщений: 577 ]  На страницу Пред.  1 ... 24, 25, 26, 27, 28, 29, 30 ... 39  След.
Автор Сообщение
 Заголовок сообщения: Re: ДНЕВНЫЕ ХОДОВЫЕ ОГНИ (ДХО)!!!
СообщениеДобавлено: 28 сен 2011, 00:25 
Не в сети
модератор
Аватара пользователя

Зарегистрирован: 27 окт 2008, 04:00
Сообщения: 12731
Тем: 15
Откуда: Вятка
Машина: др. Японка
О машине: Toyota Prius 51
Репутация: 2381
Рекламные ссылки. Показывается только незарегистрированным пользователям


Тиристор не закроется при снятии управляющего напряжения, тогда уж семистор.

Добавлено спустя 10 минут 1 секунду:
Andre1ch писал(а):
В общем накидал тут кое какую белиберду, кто как думает, работать будет?
А к чему реле на автосвет?

_________________
Vista Ardeo 1999, SV50, D4, Мультик, TV...


Последний раз редактировалось MadLord 28 сен 2011, 09:50, всего редактировалось 1 раз.
убрал лишние цитаты


Вернуться к началу
 Профиль Отправить email  
Ответить на тему 

 Заголовок сообщения: Re: ДНЕВНЫЕ ХОДОВЫЕ ОГНИ (ДХО)!!!
СообщениеДобавлено: 28 сен 2011, 07:22 
Не в сети
Любитель
Любитель

Зарегистрирован: 02 дек 2010, 11:09
Сообщения: 76
Тем: 8
Откуда: Дальнегорск
Машина: Toyota Vista Ardeo
О машине: SV55G 1999 3S-FE 4WD Multivision
Репутация: 31
Vyatich писал(а):
А к чему реле на автосвет?

Я с автосветом езжу, реле, чтоб не загорался при дистанционном запуске и во время пуска двигателя...


Вернуться к началу
 Профиль Отправить email  
Ответить на тему 
 Заголовок сообщения: Re: ДНЕВНЫЕ ХОДОВЫЕ ОГНИ (ДХО)!!!
СообщениеДобавлено: 28 сен 2011, 15:44 
Не в сети
Специалист
Специалист
Аватара пользователя

Зарегистрирован: 07 ноя 2010, 00:09
Сообщения: 301
Тем: 12
Откуда: Барнаул
Машина: Toyota Vista
О машине: SV-50, 1999г, 2.0
Репутация: 149
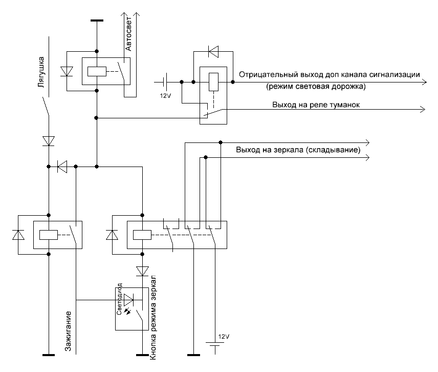
выкладываю свою схему как реолизовал туманки под дхо себе, все собрано в пластик коробочку 4 на 7 см
никаких вмешательств в проводку непроизведено кроме подматывания к штатной продке 2х проводов и спокойно все можно вернуть в штаный режим установив штатное реле на своё место.

сори за схему еси что-то не так, нарисовал как смог, не професионал в рисовании, мне проще из ума такие вещи делать. :D


Вложения:
Безымянный.jpg
Безымянный.jpg [ 85.15 КБ | Просмотров: 1308 ]
Вернуться к началу
 Профиль Отправить email  
Ответить на тему 
 Заголовок сообщения: Re: ДНЕВНЫЕ ХОДОВЫЕ ОГНИ (ДХО)!!!
СообщениеДобавлено: 29 сен 2011, 08:15 
Не в сети
Любитель
Любитель

Зарегистрирован: 02 дек 2010, 11:09
Сообщения: 76
Тем: 8
Откуда: Дальнегорск
Машина: Toyota Vista Ardeo
О машине: SV55G 1999 3S-FE 4WD Multivision
Репутация: 31
Roman22 писал(а):
выкладываю свою схему как реолизовал туманки под дхо себе, все собрано в пластик коробочку 4 на 7 см
никаких вмешательств в проводку непроизведено кроме подматывания к штатной продке 2х проводов и спокойно все можно вернуть в штаный режим установив штатное реле на своё место.

сори за схему еси что-то не так, нарисовал как смог, не професионал в рисовании, мне проще из ума такие вещи делать. :D


Спасибо за схему :good: Я вот сегодня тоже попробую воплотить в жизнь свое чудо :roll: viewtopic.php?t=1001071&start=16

Добавлено спустя 1 день 8 часов 32 минуты 10 секунд:
Сделал :mrgreen: В автоматическом режиме зеркал диод в кнопке горит при включении зажигания...


Вложения:
Схема2.GIF
Схема2.GIF [ 14.48 КБ | Просмотров: 1275 ]
30092011114.jpg
30092011114.jpg [ 707.38 КБ | Просмотров: 1275 ]
30092011116.jpg
30092011116.jpg [ 552.86 КБ | Просмотров: 1275 ]
Вернуться к началу
 Профиль Отправить email  
Ответить на тему 
 Заголовок сообщения: Re: ДНЕВНЫЕ ХОДОВЫЕ ОГНИ (ДХО)!!!
СообщениеДобавлено: 06 окт 2011, 15:34 
Не в сети
Специалист
Специалист
Аватара пользователя

Зарегистрирован: 05 окт 2011, 08:20
Сообщения: 286
Тем: 9
Откуда: Красноярск
Машина: др. Японка
О машине: Mazda6 2.0 2006г.
Репутация: 57
Предлагаю след вариант:
основываясь на сигнале от датчика скорости. если импульс поступает(машина едет), берем данный импульс, выпрямляем его в обычный плюс, подаем на реле, фары горят.
либо подаем на вход логической схемы(смотря какой уровень сигнала) и делаем нужные действия.
соответственно если импульсов нет, то получаем 0, реле размыкается.
вроде удобно, едешь - свет горит, встал на светофоре или припарковался и стоишь - свет не горит

Еще вариант чтоб фары горели когда прогрев с сиги включаешь, чтоб быстрее прогревалась машина:
первый сигнал с давления масла, второй с замка зажигания, там есть контакты говорящие о том что ключ не вставлен.

Добавлено спустя 16 минут 11 секунд:
вот схема в голову пришла)
рис1

Добавлено спустя 6 минут 28 секунд:
либо вот еще, берем микруху К155ИЕ2
рис2

1 - вход счетный С2;
2 - вход установки 0 R0(1);
3 - вход установки 0 R0(2);
4,13 - свободные;
5 - напряжение питания +Uп;
6 - вход установки 9 R9(1);
7 - вход установки 9 R9(2);
8 - выход Q3;
9 - выход Q2;
10 - общий;
11 - выход Q4;
12 - выход Q1;
14 - вход счетный C1;

объединяем все выходы Q, и входы С, если на входе есть импульсы, на выходе будет сигнал высокого уровня, если нет - то 0, отсюда и пляшем дальше


Вложения:
ACDSee BMP Image.JPG
ACDSee BMP Image.JPG [ 7.21 КБ | Просмотров: 1235 ]
ACDSee BMP Image.JPG
ACDSee BMP Image.JPG [ 8.11 КБ | Просмотров: 1233 ]
Вернуться к началу
 Профиль  
Ответить на тему 
 Заголовок сообщения: Re: ДНЕВНЫЕ ХОДОВЫЕ ОГНИ (ДХО)!!!
СообщениеДобавлено: 06 окт 2011, 16:07 
Не в сети
Давно на форуме
Аватара пользователя

Зарегистрирован: 25 янв 2009, 04:00
Сообщения: 10683
Тем: 155
Откуда: Косопузия (Рязань).
Машина: др. Toyota
О машине: SXU10 5S-FE белая ночь 057
Репутация: 1488
Толково. :good: ...

_________________
:smoke: Я не парюсь. Уже не курю. Просто люблю на солнце посидеть.
(из личных наблюдений...)


Вернуться к началу
 Профиль  
Ответить на тему 
 Заголовок сообщения: Re: ДНЕВНЫЕ ХОДОВЫЕ ОГНИ (ДХО)!!!
СообщениеДобавлено: 06 окт 2011, 21:16 
Не в сети
Специалист
Специалист
Аватара пользователя

Зарегистрирован: 05 окт 2011, 08:20
Сообщения: 286
Тем: 9
Откуда: Красноярск
Машина: др. Японка
О машине: Mazda6 2.0 2006г.
Репутация: 57
Кстати, может кто знает какой уровень сигнала поступает с датчика скорости и какой диапазон частот он выдает, просто это важно при выборе диода и кондера для выпрямления сигнала?
Да и какая напруга на лампочке давления масла?
Напруга на замке зажигания по всем контактам предполагаю 12В, значит ее надо понижать, чтобы иметь возможность подавать данный сигнал на логику.

Вообще есть среди нас толковые электронщики, а то я не совсем силен :smile:

Думаю схему, ту что на спидометр завязана, было бы просто отлично использовать для ДХО на светодиодах)


Вернуться к началу
 Профиль  
Ответить на тему 
 Заголовок сообщения: Re: ДНЕВНЫЕ ХОДОВЫЕ ОГНИ (ДХО)!!!
СообщениеДобавлено: 06 окт 2011, 23:12 
Не в сети
модератор
Аватара пользователя

Зарегистрирован: 05 май 2009, 03:00
Сообщения: 6759
Тем: 72
Откуда: Ставрополье
Блог: Посмотреть блог (7)
Машина: Toyota Vista
О машине: седан SV50, 3S-FSE, U240E, 98г.
Репутация: 1473
Badabum писал(а):
Кстати, может кто знает какой уровень сигнала поступает с датчика скорости и какой диапазон частот он выдает, просто это важно при выборе диода и кондера для выпрямления сигнала?
Да и какая напруга на лампочке давления масла?
Напруга на замке зажигания по всем контактам предполагаю 12В, значит ее надо понижать, чтобы иметь возможность подавать данный сигнал на логику.

Вообще есть среди нас толковые электронщики, а то я не совсем силен :smile:

Думаю схему, ту что на спидометр завязана, было бы просто отлично использовать для ДХО на светодиодах)

посмотри в букваре, там были осцилограммы некоторых выводов ЭБУ...можед для датчика скорости есть...

_________________
Случайности не случайны...


Вернуться к началу
 Профиль  
Ответить на тему 
 Заголовок сообщения: Re: ДНЕВНЫЕ ХОДОВЫЕ ОГНИ (ДХО)!!!
СообщениеДобавлено: 07 окт 2011, 01:18 
Не в сети
модератор
Аватара пользователя

Зарегистрирован: 27 окт 2008, 04:00
Сообщения: 12731
Тем: 15
Откуда: Вятка
Машина: др. Японка
О машине: Toyota Prius 51
Репутация: 2381
Частота с датчика скорости зависит от скорости авто, уровень сигнала нужно смотреть в мануале, на лампочке давления масла 12В.

_________________
Vista Ardeo 1999, SV50, D4, Мультик, TV...


Вернуться к началу
 Профиль Отправить email  
Ответить на тему 
СообщениеСообщение было удалено | удалил: Vyatich | 18 окт 2011, 23:46.
Причина: чистка
СообщениеСообщение было удалено | удалил: Vyatich | 18 окт 2011, 23:46.
Причина: чистка
 Заголовок сообщения: Re: ДНЕВНЫЕ ХОДОВЫЕ ОГНИ (ДХО)!!!
СообщениеДобавлено: 18 окт 2011, 16:41 
Не в сети
Специалист
Специалист
Аватара пользователя

Зарегистрирован: 25 окт 2010, 12:15
Сообщения: 354
Тем: 11
Откуда: Новосибирск
Машина: др. неЯпонка
Репутация: 140
Badabum писал(а):
объединяем все выходы Q, и входы С, если на входе есть импульсы, на выходе будет сигнал высокого уровня, если нет - то 0, отсюда и пляшем дальше

так работать не будет.

Да и туманки под ДХО использовать не рационально - теряется основная функция. А если сделать возможность выключения, то обязательно забудешь включить.

Я себе отдельные светодиодные "вонарики" купил, и под ДХО сделал. Организовал три режима: постоянно включено, постоянно выключено, автоматический (включаестя от замка зажигания, выключается от габаритов). Где-то читал, что правильные ходовые огни именно так и должны работать.
Если кому интересно, могу схему выложить. Если надо будет, могу и доработать по желанию.


Вернуться к началу
 Профиль Отправить email  
Ответить на тему 
 Заголовок сообщения: Re: ДНЕВНЫЕ ХОДОВЫЕ ОГНИ (ДХО)!!!
СообщениеДобавлено: 18 окт 2011, 16:55 
Не в сети
Специалист
Специалист
Аватара пользователя

Зарегистрирован: 05 окт 2011, 08:20
Сообщения: 286
Тем: 9
Откуда: Красноярск
Машина: др. Японка
О машине: Mazda6 2.0 2006г.
Репутация: 57
да я тут тоже по дешману взял нормальные ДХО, буду подключать так - Если авто не на парковке значит ДХО горит, если включаешь габариты или "P" значит ДХО не горит. думаю обделаться парой релюх, вот тока релюхи должны от обратного работать, значит простые тазовские не подойдут, там вроде всего 4 вывода, два на якорь, два - ключ. вот где бы найти такие по дешевше?)

Добавлено спустя 6 минут 2 секунды:
хотя ща вот по инету смотрю, вроде как есть и наши обычные с 5ю выводами, подойдут в самый раз. гоу в ТАЗоМагазин)


Вернуться к началу
 Профиль  
Ответить на тему 
 Заголовок сообщения: Re: ДНЕВНЫЕ ХОДОВЫЕ ОГНИ (ДХО)!!!
СообщениеДобавлено: 18 окт 2011, 23:49 
Не в сети
модератор
Аватара пользователя

Зарегистрирован: 27 окт 2008, 04:00
Сообщения: 12731
Тем: 15
Откуда: Вятка
Машина: др. Японка
О машине: Toyota Prius 51
Репутация: 2381
Все ДХО ставлю по одной схеме без лишних работ: + от замка зажигания, - на плюс ближнего света и все. Работает как того требуется.

_________________
Vista Ardeo 1999, SV50, D4, Мультик, TV...


Вернуться к началу
 Профиль Отправить email  
Ответить на тему 
 Заголовок сообщения: Re: ДНЕВНЫЕ ХОДОВЫЕ ОГНИ (ДХО)!!!
СообщениеДобавлено: 19 окт 2011, 08:23 
Не в сети
Специалист
Специалист
Аватара пользователя

Зарегистрирован: 05 окт 2011, 08:20
Сообщения: 286
Тем: 9
Откуда: Красноярск
Машина: др. Японка
О машине: Mazda6 2.0 2006г.
Репутация: 57
а с замка зожигания это кагда ключ в положении кагда все приборы включены и можно заводить машину?
Брось схему, а то чот я нихрена не понял)


Вернуться к началу
 Профиль  
Ответить на тему 

Показать сообщения за:  Поле сортировки  
Начать новую тему Ответить на тему

 [ Сообщений: 577 ]  На страницу Пред.  1 ... 24, 25, 26, 27, 28, 29, 30 ... 39  След.





* Поиск по сайту Вверх Вниз

Кто сейчас на конференции

Сейчас этот форум просматривают: нет зарегистрированных пользователей и гости: 6


Вы не можете начинать темы
Вы не можете отвечать на сообщения
Вы не можете редактировать свои сообщения
Вы не можете удалять свои сообщения
Вы не можете добавлять вложения

Найти:
Перейти:  
Текущее время: 14 май 2026, 16:04
Часовой пояс: UTC + 7 часов
Powered by phpbb. (c) VistaClub.ru.    * Статистика