* Поиск по сайту Вверх Вниз



Начать новую тему Ответить на тему  [ Сообщений: 10 ] 
Автор Сообщение
 Заголовок сообщения: Оборванный датчик и печка
СообщениеДобавлено: 13 ноя 2025, 10:09 
Не в сети
Начинающий
Начинающий

Зарегистрирован: 13 ноя 2025, 01:53
Сообщения: 6
Тем: 1
Откуда: Красноярск
Машина: Toyota Camry
О машине: SV32
Репутация: 0
Рекламные ссылки. Показывается только незарегистрированным пользователям


Всем привет!
Есть у меня камри sv32 с такой проблемой: печка работает только либо на холод (когда ставишь на самый минимум), либо на жару (когда ставишь на любое другое положение). Я здесь прочитал, что такое может быть из-за датчика температуры. И, как я понял, этот датчик стоит в панели справа от магнитолы. У меня с какого-то перепугу этот датчик просто отрезан. И вот вопрос: даже если я его поменяю или наращу на него провода, куда его подключать? Куда он идёт? Находил вроде какую-то похожую тему, но там картинки стухли и без них ничего не понятно.


Вернуться к началу
 Профиль Отправить email  
Ответить на тему 

 Заголовок сообщения: Re: Оборванный датчик и печка
СообщениеДобавлено: 14 ноя 2025, 00:23 
Не в сети
модератор
Аватара пользователя

Зарегистрирован: 27 окт 2008, 04:00
Сообщения: 12731
Тем: 15
Откуда: Вятка
Машина: др. Японка
О машине: Toyota Prius 51
Репутация: 2381
Так если концы проводки есть, то вот к ним и подключать.

_________________
Vista Ardeo 1999, SV50, D4, Мультик, TV...


Вернуться к началу
 Профиль Отправить email  
Ответить на тему 
 Заголовок сообщения: Re: Оборванный датчик и печка
СообщениеДобавлено: 14 ноя 2025, 02:13 
Не в сети
Начинающий
Начинающий

Зарегистрирован: 13 ноя 2025, 01:53
Сообщения: 6
Тем: 1
Откуда: Красноярск
Машина: Toyota Camry
О машине: SV32
Репутация: 0
Датчик отрезан почти под корень, других свободных проводов я там не увидел


Вернуться к началу
 Профиль Отправить email  
Ответить на тему 
 Заголовок сообщения: Re: Оборванный датчик и печка
СообщениеДобавлено: 15 ноя 2025, 01:13 
Не в сети
модератор
Аватара пользователя

Зарегистрирован: 27 окт 2008, 04:00
Сообщения: 12731
Тем: 15
Откуда: Вятка
Машина: др. Японка
О машине: Toyota Prius 51
Репутация: 2381
Ну тогда хотя бы фото, а то если датчик под корень то провода-то из жгута должны висеть. Или все таки не датчик под корень, а выход из жгута?

_________________
Vista Ardeo 1999, SV50, D4, Мультик, TV...


Вернуться к началу
 Профиль Отправить email  
Ответить на тему 
 Заголовок сообщения: Re: Оборванный датчик и печка
СообщениеДобавлено: 15 ноя 2025, 10:30 
Не в сети
Начинающий
Начинающий

Зарегистрирован: 13 ноя 2025, 01:53
Сообщения: 6
Тем: 1
Откуда: Красноярск
Машина: Toyota Camry
О машине: SV32
Репутация: 0
В воскресенье сделать смогу

Добавлено спустя 1 день 2 часа 47 минут 51 секунду:
Среди жгутов никаких отдельных обрезанных проводов не увидел


Вложения:
20251116_130348.jpg
20251116_130348.jpg [ 515.85 КБ | Просмотров: 6411 ]
20251116_130848.jpg
20251116_130848.jpg [ 611.67 КБ | Просмотров: 6411 ]
20251116_130901.jpg
20251116_130901.jpg [ 624.23 КБ | Просмотров: 6411 ]
20251116_130951.jpg
20251116_130951.jpg [ 432.95 КБ | Просмотров: 6411 ]
20251116_131133.jpg
20251116_131133.jpg [ 799.02 КБ | Просмотров: 6411 ]
Вернуться к началу
 Профиль Отправить email  
Ответить на тему 
 Заголовок сообщения: Re: Оборванный датчик и печка
СообщениеДобавлено: 08 янв 2026, 18:38 
Не в сети
Начинающий
Начинающий

Зарегистрирован: 13 ноя 2025, 01:53
Сообщения: 6
Тем: 1
Откуда: Красноярск
Машина: Toyota Camry
О машине: SV32
Репутация: 0
Так неужели никто не знает, куда эти провода хотя бы должны идти?


Вернуться к началу
 Профиль Отправить email  
Ответить на тему 
 Заголовок сообщения: Re: Оборванный датчик и печка
СообщениеДобавлено: 11 янв 2026, 03:11 
Не в сети
модератор
Аватара пользователя

Зарегистрирован: 27 окт 2008, 04:00
Сообщения: 12731
Тем: 15
Откуда: Вятка
Машина: др. Японка
О машине: Toyota Prius 51
Репутация: 2381
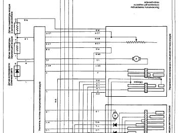
По схеме так


Вложения:
дт1.jpg
дт1.jpg [ 19.93 КБ | Просмотров: 5606 ]

_________________
Vista Ardeo 1999, SV50, D4, Мультик, TV...
Вернуться к началу
 Профиль Отправить email  
Ответить на тему 
 Заголовок сообщения: Re: Оборванный датчик и печка
СообщениеДобавлено: 11 янв 2026, 19:30 
Не в сети
Начинающий
Начинающий

Зарегистрирован: 13 ноя 2025, 01:53
Сообщения: 6
Тем: 1
Откуда: Красноярск
Машина: Toyota Camry
О машине: SV32
Репутация: 0
А есть сама книжка или какой-то другой источник этой картинки? Буду очень благодарен.


Вернуться к началу
 Профиль Отправить email  
Ответить на тему 
 Заголовок сообщения: Re: Оборванный датчик и печка
СообщениеДобавлено: 11 янв 2026, 21:29 
Не в сети
Гуру
Гуру
Аватара пользователя

Зарегистрирован: 25 сен 2008, 03:00
Сообщения: 3341
Тем: 8
Откуда: БАРНАУЛ
Репутация: 2026
напишите почту куда выслать книгу

_________________
АРДЕО 1999 БЕЛАЯ MULTIVISION 3S-FE 4WD
Витц литровый...


Вернуться к началу
 Профиль Отправить email  
Ответить на тему 
 Заголовок сообщения: Re: Оборванный датчик и печка
СообщениеДобавлено: 12 янв 2026, 15:32 
Не в сети
Начинающий
Начинающий

Зарегистрирован: 13 ноя 2025, 01:53
Сообщения: 6
Тем: 1
Откуда: Красноярск
Машина: Toyota Camry
О машине: SV32
Репутация: 0
Написал в лс


Вернуться к началу
 Профиль Отправить email  
Ответить на тему 

Показать сообщения за:  Поле сортировки  
Начать новую тему Ответить на тему

 [ Сообщений: 10 ] 





* Поиск по сайту Вверх Вниз

Кто сейчас на конференции

Сейчас этот форум просматривают: нет зарегистрированных пользователей и гости: 0


Вы не можете начинать темы
Вы не можете отвечать на сообщения
Вы не можете редактировать свои сообщения
Вы не можете удалять свои сообщения
Вы не можете добавлять вложения

Найти:
Перейти:  
Текущее время: 11 май 2026, 07:31
Часовой пояс: UTC + 7 часов
Powered by phpbb. (c) VistaClub.ru.    * Статистика